Skip to the content
اوراقِ زندگانی!
اوراقِ زندگانی! اب آپ کے ہاتھوں میں ہے۔ یہ ابھی بھی، میری زندگی کی طرح، ورق، ورق اور نامکمل ہے!
Menu
تذکرۃ الاآباء
خاندانِ میاں کھیوا صاحب مرحوم ۔ ایک تعارف!
میاں محمد مراد صاحب مرحوم
میاں احمد دین صاحب مرحوم
میاں فضل دین صاحب مرحوم
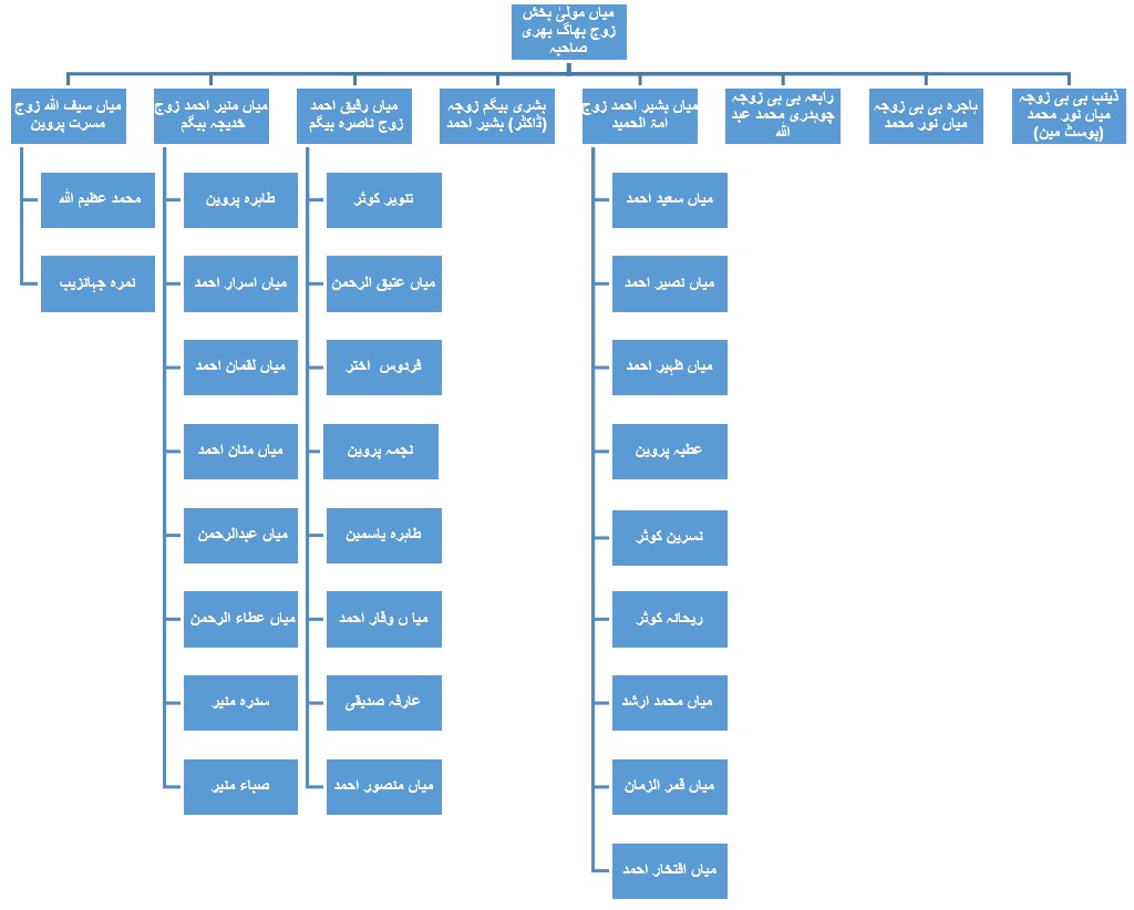
میاں مولیٰ بخش صاحب مرحوم
میرا ددھیال
میاں علی محمد صاحب مرحوم
حکیم میاں دوست محمد صاحب مرحوم
میاں نور محمد صاحب مرحوم
چوہدری محمد عبداللہ صاحب مرحوم
(ڈاکٹر) بشیر احمد مرحوم
(ڈاکٹر) چوہدری ناصر احمد جاوید صاحب مرحوم آف حافظ آباد
ُجہدِ مسلسل!
جنہیں میں نے دیکھا!
حضرت حافظ میرزا ناصر احمد خلیفۃ المسیح الثالث رحمۃ اللہ علیہ
حضرت میرزا طاہر احمد خلیفۃ المسیح الرابع رحمۃ اللہ علیہ
حضرت مرزا مسرور احمد صاحب خلیفۃ المسیح الخامس ایدہ اللہ تعالیٰ بنصرہ العزیز
مکرم و محترم حضرت ثاقب زیرؔوی صاحبؒ
مکرم و محترم محمود ناصر ثاقبؔ صاحب مربی سلسلہ عالیہ
لیفٹیننٹ جنرل (ریٹائرڈ) عبدالعلی ملک صاحب مرحوم (ہلالِ جرات)
احمدندیم قاسمؔی صاحب مرحوم
افسانے میرے!
’’موم کا چھتہ ‘‘
’’منجی‘‘
خاموش شہزادہ!
متفرقات!
پیلی کو ٹھی
ماسٹر حاجی غفور حسین صاحب مرحوم
پانچویں خان صاحب ۔ ۔ ۔!
غائب سے حاضری تلک!
حاضری سے حضوری تلک!
زیر بارِ احساں!
شجرہ ہائے نسب
شجرہ نسب میاں کھیوا صاحب
شجرہ نسب میاں محمد مراد صاحب
شجرہ نسب میاں احمد دین صاحب
شجرہ نسب میاں فضل دین صاحب
شجرہ نسب میاں مولیٰ بخش صاحب
شجرہ نسب میاں علی محمد صاحب
شجرہ نسب حکیم میاں دوست محمد صاحب
شجرہ نسب میاں نور محمد صاحب
شجرہ نسب چوہدری محمد عبداللہ صاحب
شجرہ نسب ڈاکٹر بشیر احمد صاحب
شجرہ نسب میاں مولیٰ بخش صاحب